02. Project 4 Project
회사에서 개발 중인 솔루션을 전면 개편해보고 싶어졌다.
무슨 솔루션인지는 밝힐 수 없고... 개편하는 이유는 초창기 기획의 아쉬움 때문이였다.
그래서 최대한 필요한 기능 및 구성요소를 최대한 세밀하게 기획하고 싶어졌고, 거기서 출발한 생각으로 프로젝트를 위한 프로젝트를 만들기로 했다.
시연을 위해 임의의 프로젝트 생성, 처음엔 빈 템플릿을 가져오므로 오른쪽 위의 스마트 캔버스를 통해 ai를 통해 기본 구조를 생성한다.
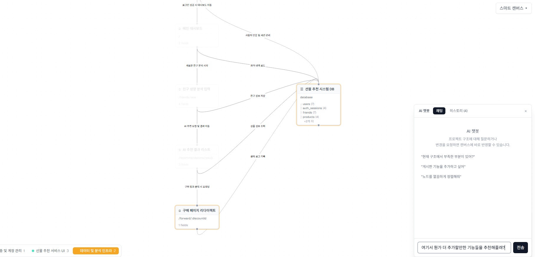
이런식으로 ai를 통해 쉽게 프로젝트의 설계 구조를 짤 수 있다.
물론 수동으로 직접 만드는것도 가능하다.
ai를 통해 노드 정렬, 각 노드들의 태그를 지정 및 선택하여 관련 파이프라인만 확인하는 것 또한 가능하며,
챗봇을 추가하여 여러 조언을 구하거나 해당 조언을 바로 노드 구조에 반영할 수도 있다.
DB 노드들은 상세 페이지에 테이블 및 컬럼 설계도 가능하며, ai가 설계 및 간단한 설명을 남겨주는 것 또한 가능하다.
아래는 ai 가 만들어준 테이블 및 컬럼 구조
이런식으로 노드들을 확장하여 서비스를 설계하고 생성탭에 들어가면,
해당 노드구조로 견본을 만들어볼 수도, ai에게 제공할 설계도를 만들 수도 있다.
대략적으로 사용되는 토큰을 알려주긴 하는데 정말 대략이다
프로세스가 실행되면, ai에게 참고시킬 설계도들이 생성된다.
블루프린트가 아닌 전체 코드 생성 시 위와 같이 미리보기 페이지가 생성되며, 즉각적으로 피드백이 가능하다.
생각보다 더 잘해줘서 당황스럽네;
아무튼 해당 프로젝트는 https://github.com/ochid00/project4project 에 오픈소스로 공개해 두었으니 누구나 사용해볼 수 있다.
*ai 사용에 필요한 api 키는 개인 api키를 삽입하여야함!












No comments to display
No comments to display